在之前的文章当中介绍了关于压铸自动化的内容。本篇为大家介绍注塑自动化的相关内容。

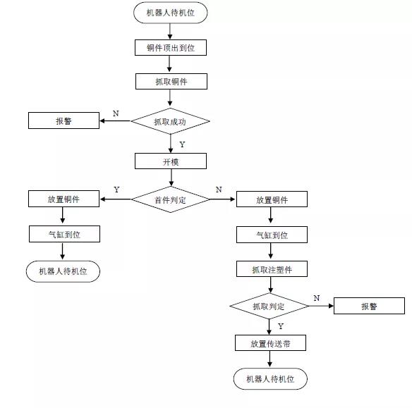
一、机器人:采用安川机器人上下料搬运后,可实现系统的高自动化运行。机器人从来料设备抓取铜件放入模具后,取出注塑件放置在送料平台上,传送到后端由人工辨识拾取,完成整个工作流程。
二、夹具:对应2种注塑品,含2套夹具,分别实现铜件和注塑件的抓取。
三、输送系统:来料设备为2套振动盘,分别对应2种铜件;送料设备为输送带。
●节省人工
机器人取出产品放置在输送带或承接台上,只需一人看管或一人同时看两台甚至更多台注塑机,可节省人工,做成自动流水线更能节省厂地,使整厂规划更小更紧凑精致。
●周期稳定、效益更高
由于生产周期的稳定,无形中就提高了产量,而提高的这部分产量就是净利润。
●安全性高
工人的工作安全性有了保障,不会出现由于工作疏忽或者疲劳造成的工伤事故。
●提高效率
可以使每一模的产品生产时间固定化,相同的塑化时间、射出时间、保压时间、冷却时间、开关模时间,容易使产品的成品率提高。
●节省原料、降低成本
人员取出时间不定,会造成产品缩水、变型(料管若过火。需重新注塑会浪费原料)。机器人取出时间固定,所以品质稳定。
●提升产品品质
提升产品品质:刚成型产品还未完全冷却,存在余温,人手取出会造成手痕且人工取出用力不均取出产品存在不均的变型。如自动脱模,产品掉落会造成碰伤。沾到油污而产生不良品。机器人采用真空吸盘用力均匀,锁模时间固定,模温正常,可减低产品不良率,使之产品质量大有提升。
●防止模具损坏
工人如未能成功取出产品,合模会造成模具损坏,机器人若未能成功取出产品,会自动报警停机。

安川GP50机器人

6轴垂直多关节型
负载:50KG
动作范围:2061mm
控制柜:YRC1000
用途:搬运、取件/包装、码垛、组装/分装
夹具
共两套夹具,形式相同。共两套夹具,形式相同,实现铜件和注塑件的抓取。
夹具从振动盘抓取铜件,放入模固定合与产品一起注塑成型。

产品特点●减少因回生电能转为热能造成回生电阻之发热损失,减少控制箱之空调负载。●配线简易,可选用三相220V或三相四线式400V电源系统,减少变压器容量与空间。●可以提高伺服马达制动能力,提升伺服马达高速定位特性。●回生电能再利用,利用电源回生实现节能,节省能源约40%以上。●应用免参数设定,便于加装既有系统。●搭配性高,可支持各厂牌伺服驱动器(驱动器需具有直流供电功能)。●在转换器额定输出内,电...
硫化氢、粉尘、油气…高危场景中,一颗电火花足以引发灾难!传统行车系统常因制动火花、设备过热、结构密封性不足,成为隐形安全黑洞,安川U1000以“小体积+强性能”的组合拳给出工业安全答案。高度集成—紧凑型设计防爆对策更有效设置面积缩减约50%,轻松嵌入防爆控制柜,体积减少约20%!01方便控制柜对应全封闭防爆结构,隔绝H₂S等腐蚀性气体。02简化布线,PLC与变频器采用PN通讯,降低外部干扰风险,安...
设备结构图◆优点①无变压器方式:三相五线制式400v级入电,转换直流方式,直接对接伺服驱动器,取代变压器。②节能通过共直流母线方案,增加储能单元,把回生能量储存后再利用,节约电能。③减少设备供电容量通过能量回生,大大减小设备实际供电容量,减轻工厂电源容量负担。第一步设备节拍分析举例:本次X轴11KW,Y轴7.5KW,z轴11kw第二步能量分析第三步变压节能单元选型和评估节能效果评估例:按此拓扑图方...